beat365vip官网登录入口

beat365vip官网登录入口
  • 图书馆
  • 信息门户
  • 校园邮箱
  • VPN
  • 校友
  • EN
  • beat365
    • 学校简介
    • 学校领导
    • 校史沿革
    • 南审标识
    • 校园风光
  • 学校机构
    • 教学机构
    • 学部
    • 书院
    • 综合管理机构
    • 教辅机构
    • 群团组织、离退休人员管理机构、机...
    • 纪检监察机构
    • 其他
  • 师资队伍
    • 师资概况
    • 荣誉教授
    • 人才招聘
  • 人才培养
    • 本科生教育
    • 研究生教育
    • 留学生培养
    • 继续教育
    • 特色培训
  • 科学研究
    • 省级科研机构
    • 科研动态
    • 学术刊物
  • 招生就业
    • 本科生招生
    • 研究生招生
    • 留学生招生
    • 就业信息网
    • 创新创业
  • 校园生活
    • 校园服务
      • 财务查询
      • 网上缴费
      • 信息化服务
    • 实用信息
      • 南审校历
      • 电话黄页
      • 校车信息
  • 合作交流
    • 跨境合作
      • 国际会议
      • 合作院校
      • 名誉学衔
      • 合作科研
    • 境内合作

beat365

  • 学校简介
  • 学校领导
  • 校史沿革
  • 南审标识
  • 校园风光
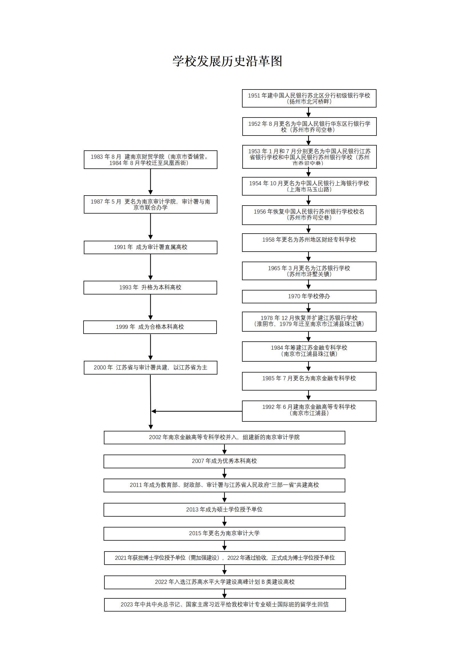
校史沿革
首页  beat365  校史沿革


  • 信息公开
  • 招标信息
  • 本科生招生
  • 研究生招生
  • 图书馆
  • 书记信箱
  • 校长信箱
联系我们

地址:江苏省南京市浦口区江浦街道雨山西路86号

邮编:211815

关注我们

Copyright © beat·365(vip在线认证)官网-登录入口